
Overcoming Cloudflare Free WAF Limitations: Essential Tactics
Early in 2025, record-breaking DDoS attacks peaked at an astonishing 7.3 Tbps, while cyber threats surged by 21% year-over-year. Many website owners on tight budgets rely on Cloudflare’s free Web Application Firewall (WAF Rules) for protection. Yet the Cloudflare free WAF limitations are significant: absence of professional OWASP filters, only one rate-limiting rule, and no advanced […]
Read More
Implementing Cloudflare Cache Rules: Boosting Your Website with the Free Plan
When it comes to speeding up your website and reducing server stress, cache rules play a huge role. If you’re using Cloudflare’s free plan, you might wonder how to make the most of its caching features. Let’s take a friendly walk through three essential Cloudflare cache rules that can make a visible difference—and why they […]
Read More
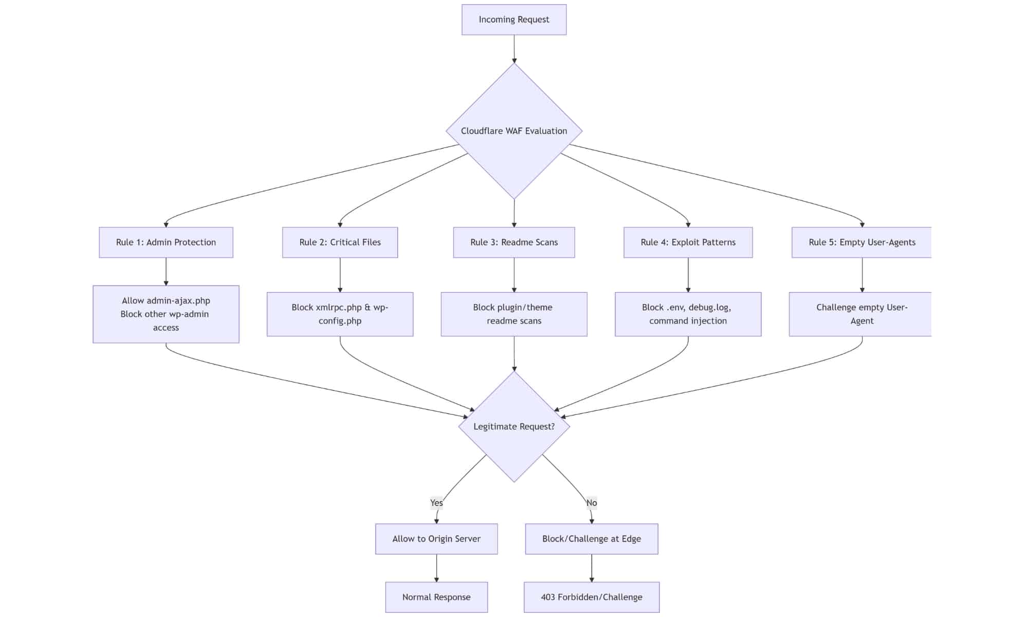
The Ultimate Guide to Securing Your WordPress Site with Cloudflare WAF Rules
Why Your WordPress Site Needs Cloudflare WAF Rules Imagine your website as your home. You wouldn’t leave your doors unlocked overnight, would you? Similarly, your WordPress site needs protection against unwanted visitors—hackers, spammers, and malicious bots. That’s where Cloudflare WAF Rules comes in. It acts as a smart security guard for your website, filtering out bad traffic […]
Read More
Beeper Review: Your All-in-One Chat App Solution
Keeping track of messages across multiple platforms can feel like spinning plates. One moment, you’re on WhatsApp; the next, you’re juggling Telegram, Slack, and iMessage. Beeper steps in to simplify that chaos by unifying all your conversations into a single, streamlined inbox. With its sleek design, powerful features, and the handy Beeper Mini widget, this […]
Read More
What Are Some Real-world Examples of AI-driven Cyberattacks
AI-driven cyberattacks are reshaping the threat landscape. By using machine learning and advanced algorithms, attackers can automate, adapt, and customise their campaigns faster than ever. This article breaks down how these attacks work, the main types you should watch out for, and simple steps you can take to protect yourself. What Makes an Attack “AI-Driven”? […]
Read More
Patient Care Technician Salary: Technology Skills, Training and Career Path
How much money can you expect to make as a Patient Care Technician? A lot of people who are thinking about working in healthcare ask this question, and the answer might surprise you. The salary for Patient Care Technicians has gone up a lot in the last few years. There are many ways to move […]
Read More
How to Become a Patient Care Technician: Your Complete Guide to Starting This Rewarding Healthcare Career
Starting a career as a Patient Care Technician opens doors to one of healthcare’s most fulfilling and stable professions. Every day, PCTs make a real difference in patients’ lives while building skills that can lead to advanced healthcare roles. But how exactly do you become a Patient Care Technician? What training do you need, and what does the […]
Read More
Patient Care Technician Jobs and Salaries: Complete Career Guide
Are you considering a career that combines meaningful patient care with strong job security and competitive pay? Patient Care Technician jobs represent one of the fastest-growing opportunities in today’s healthcare landscape. With healthcare accounting for 88% of all private sector employment growth in July 2025, PCTs find themselves at the center of an industry boom that shows […]
Read More
Patient Care Technician: Embracing Technology and Training for Modern Healthcare
As healthcare facilities rapidly adopt new technology, the role of a Patient Care Technician (PCT) has never been more dynamic or essential. In today’s hospitals, clinics, and care centers, patient care technicians work side by side with nurses and doctors, supporting patient well-being and using a range of innovative digital tools. The journey to becoming […]
Read More
How to Protect Software Development Projects from Deepfake and AI-Powered Cybersecurity Threats in 2025
There has never been a better time to build software than now, in the world of 2025, and there has never been a more challenging time to secure software than now,” said Kaspersky. Deepfake and AI-based threats have moved from theoretical threats to realistic attacks, and they are using what software development teams do with […]
Read More